Qliro Financial Services

Loan application in app

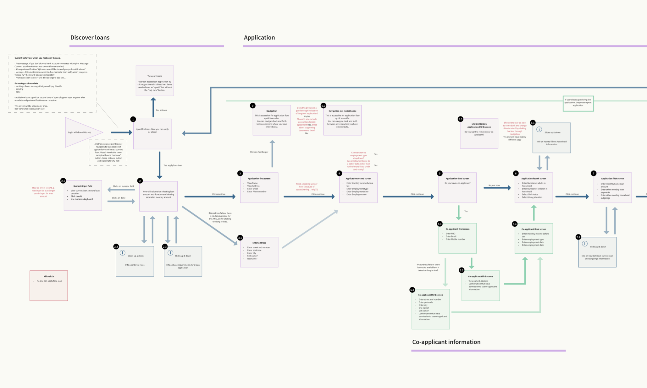
Customers can apply for a small to medium sized loan through the app. I designed for both ios and android versions and collaborated with both development teams.

Tasks involved:

  • Process mapping
  • Usability tests
  • Prototyping
  • Animations
  • Iteration
  • UI design
Current UI
Upcoming UI

Process mapping

View mapping